Bugzilla – Attachment 41117 Details for
Bug 7174
Authentication rewriting
Home
|
New
|
Browse
|
Search
|
[?]
|
Reports
|
Help
|
New Account
|
Log In
[x]
|
Forgot Password
Login:
[x]
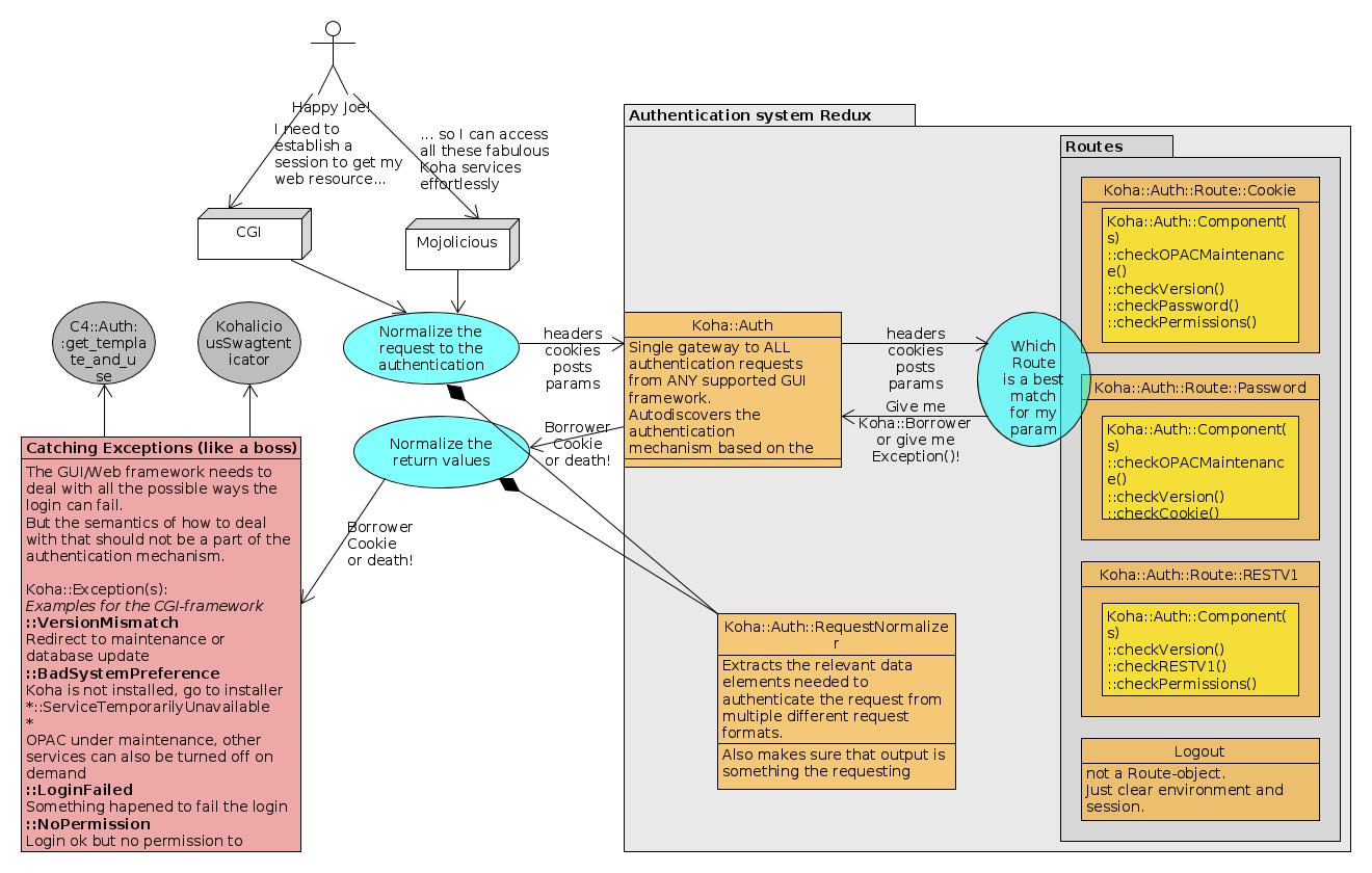
AuthenticationRewrite schematic
AuthenticationRewrite.jpg (image/jpeg), 171.24 KB, created by
Olli-Antti Kivilahti
on 2015-07-22 10:53:53 UTC
(
hide
)
Description:
AuthenticationRewrite schematic
Filename:
MIME Type:
Creator:
Olli-Antti Kivilahti
Created:
2015-07-22 10:53:53 UTC
Size:
171.24 KB
patch
obsolete
You cannot view the attachment while viewing its details because your browser does not support IFRAMEs.
View the attachment on a separate page
.
View Attachment As Raw
Actions:
View
Attachments on
bug 7174
:
40672
|
40678
|
40680
|
40723
|
40739
| 41117 |
41124
|
41159
|
41256
|
41311
|
41312
|
41413
|
41536
|
41537
|
63255