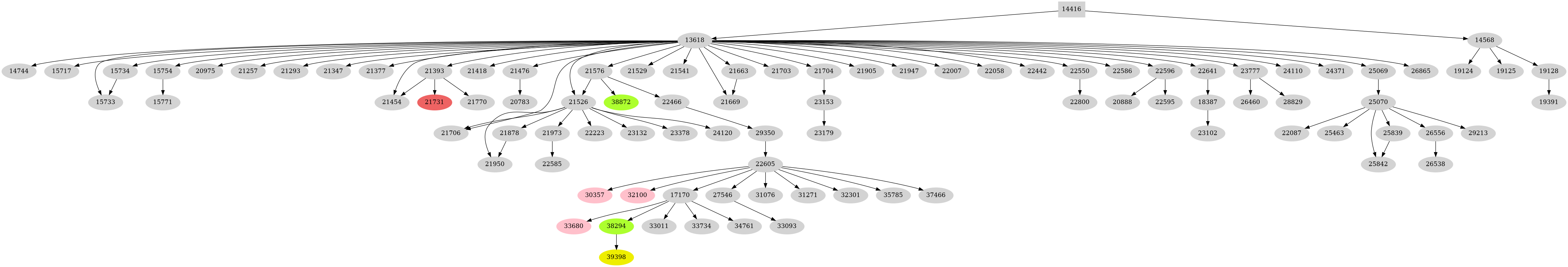
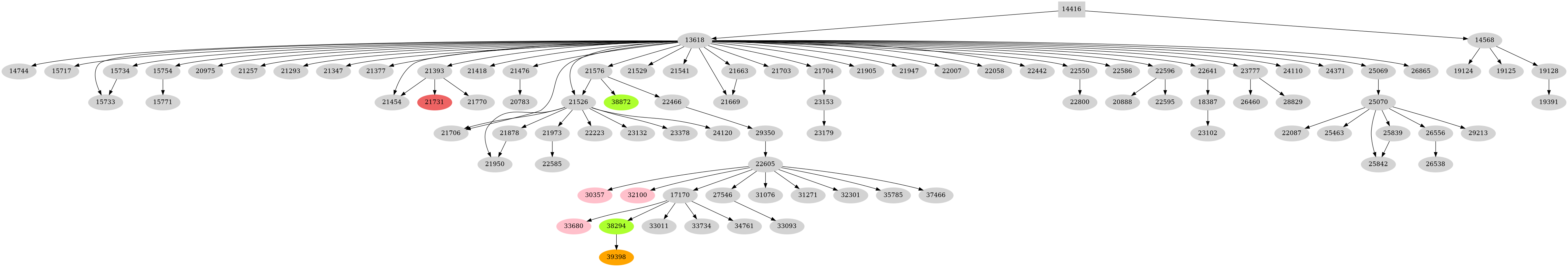
bug 14416 bug 13618 bug 14568 bug 14744 bug 15717 bug 15733 bug 15734 bug 15754 bug 20975 bug 21257 bug 21293 bug 21347 bug 21377 bug 21393 bug 21418 bug 21454 bug 21476 bug 21526 bug 21529 bug 21541 bug 21576 bug 21663 bug 21669 bug 21703 bug 21704 bug 21706 bug 21905 bug 21947 bug 22007 bug 22058 bug 22442 bug 22550 bug 22586 bug 22596 bug 22641 bug 23777 bug 24110 bug 24371 bug 25069 bug 26865 bug 19124 bug 19125 bug 19128 bug 15771 bug 21731 bug 21770 bug 20783 bug 21878 bug 21950 bug 21973 bug 22223 bug 23132 bug 23378 bug 24120 bug 38872 bug 22466 bug 23153 bug 22800 bug 20888 bug 22595 bug 18387 bug 26460 bug 28829 bug 25070 bug 19391 bug 22585 bug 29350 bug 23179 bug 23102 bug 22087 bug 25463 bug 25839 bug 25842 bug 26556 bug 29213 bug 22605 bug 26538 bug 30357 bug 32100 bug 17170 bug 27546 bug 31076 bug 31271 bug 32301 bug 35785 bug 37466 bug 33680 bug 38294 bug 33011 bug 33734 bug 34761 bug 33093 bug 39398 Dependency graph
: