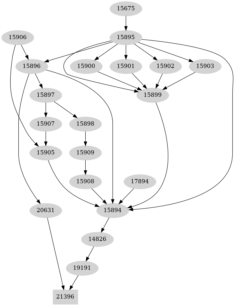
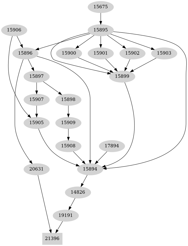
Bugzilla – Dependency Graph for bug
21396
Missing use statements in Koha::Account
Home
|
New
|
Browse
|
Search
|
[?]
|
Reports
|
New Account
|
Log In
[x]
|
Forgot Password
Login:
[x]
Pink circles represent
New
bugs.
Orange circles represent
Needs Signoff
bugs.
Yellow circles represent
Signed Off
bugs.
Blue circles represent
Passed QA
bugs.
Red circles represent
Failed QA or Does not apply
bugs.
Green circles represent
Pushed
bugs.
Sky blue circles represent
Needs documenting
bugs.
Brown circles represent
In discussion
bugs.
Bug numbers
:
Show the summaries of all displayed bugs
Display:
Restrict to bugs having a direct relationship with entered bugs
Show all bugs having any relationship with entered bugs
Orientation:
Top to bottom
Bottom to top
Left to right
Right to left