Bug 33716 - ILL - Allow for a disclaimer stage per request type
Summary: ILL - Allow for a disclaimer stage per request type
Status: CLOSED FIXED
Alias: None
Product: Koha
Classification: Unclassified
Component: ILL (show other bugs)
Version: Main
Hardware: All All
: P5 - low new feature
Assignee: Pedro Amorim
QA Contact:
URL:
Keywords:
Depends on:
Blocks: 30719 35107 35685
  Show dependency treegraph
 
Reported: 2023-05-10 18:26 UTC by Pedro Amorim
Modified: 2025-06-02 20:45 UTC (History)
9 users (show)

See Also:
GIT URL:
Initiative type: ---
Sponsorship status: ---
Comma delimited list of Sponsors:
Crowdfunding goal: 0
Patch complexity: Medium patch
Documentation contact: Caroline Cyr La Rose
Documentation submission: https://gitlab.com/koha-community/koha-manual/-/merge_requests/907
Text to go in the release notes:
This introduces a new YAML system preference `ILLModuleDisclaimerByType` allowing for different text and dropdown options to be displayed to user (Staff+OPAC) depending on the request type introduced. The new type disclaimer screen is presented after the create request form has been submitted, but before the request is saved. Thus, only allowing for a request to be placed if the user accepts the disclaimer. The accepted disclaimer option is saved in the database to allow it to be viewed afterwards, as well as the timestamp it was accepted. **Sponsored by** *NHS England*
Version(s) released in:
23.11.00
Circulation function:


Attachments
Workflow diagram (80.46 KB, image/jpeg)
2023-05-10 18:26 UTC, Pedro Amorim
Details
Bug 33716: New ILLModuleDisclaimerByType sys pref (2.94 KB, patch)
2023-05-10 18:57 UTC, Pedro Amorim
Details | Diff | Splinter Review
Bug 33716: Preparation (16.69 KB, patch)
2023-05-10 18:57 UTC, Pedro Amorim
Details | Diff | Splinter Review
Bug 33716: ILL Type Disclaimer - Staff (7.67 KB, patch)
2023-05-10 18:57 UTC, Pedro Amorim
Details | Diff | Splinter Review
Bug 33716: ILL Type Disclaimer - OPAC (8.48 KB, patch)
2023-05-10 18:58 UTC, Pedro Amorim
Details | Diff | Splinter Review
Bug 33716: Tests (7.20 KB, patch)
2023-05-10 18:58 UTC, Pedro Amorim
Details | Diff | Splinter Review
Bug 33716: New ILLModuleDisclaimerByType sys pref (2.94 KB, patch)
2023-05-12 17:32 UTC, Pedro Amorim
Details | Diff | Splinter Review
Bug 33716: Preparation (16.75 KB, patch)
2023-05-12 17:32 UTC, Pedro Amorim
Details | Diff | Splinter Review
Bug 33716: ILL Type Disclaimer - Staff (8.23 KB, patch)
2023-05-12 17:32 UTC, Pedro Amorim
Details | Diff | Splinter Review
Bug 33716: ILL Type Disclaimer - OPAC (8.47 KB, patch)
2023-05-12 17:32 UTC, Pedro Amorim
Details | Diff | Splinter Review
Bug 33716: Tests (7.20 KB, patch)
2023-05-12 17:32 UTC, Pedro Amorim
Details | Diff | Splinter Review
Bug 33716: New ILLModuleDisclaimerByType sys pref (2.99 KB, patch)
2023-05-18 11:24 UTC, Katrin Fischer
Details | Diff | Splinter Review
Bug 33716: Preparation (16.80 KB, patch)
2023-05-18 11:24 UTC, Katrin Fischer
Details | Diff | Splinter Review
Bug 33716: ILL Type Disclaimer - Staff (8.28 KB, patch)
2023-05-18 11:24 UTC, Katrin Fischer
Details | Diff | Splinter Review
Bug 33716: ILL Type Disclaimer - OPAC (8.53 KB, patch)
2023-05-18 11:24 UTC, Katrin Fischer
Details | Diff | Splinter Review
Bug 33716: Tests (7.26 KB, patch)
2023-05-18 11:24 UTC, Katrin Fischer
Details | Diff | Splinter Review
Bug 33716: (follow-up) Amend system preference descrpition and improve formatting (2.72 KB, patch)
2023-05-18 11:24 UTC, Katrin Fischer
Details | Diff | Splinter Review
Bug 33716: (follow-up) Add cancel links and update breadcrumbs (5.34 KB, patch)
2023-05-18 11:25 UTC, Katrin Fischer
Details | Diff | Splinter Review
Bug 33716: (follow-up) Move sysprefs to new Workflow sub heading (5.56 KB, patch)
2023-05-18 12:21 UTC, Pedro Amorim
Details | Diff | Splinter Review
Bug 33716: (follow-up) Move sysprefs to new Workflow sub heading (5.69 KB, patch)
2023-05-18 12:27 UTC, Pedro Amorim
Details | Diff | Splinter Review
Bug 33716: New ILLModuleDisclaimerByType sys pref (2.99 KB, patch)
2023-05-18 12:30 UTC, Katrin Fischer
Details | Diff | Splinter Review
Bug 33716: Preparation (16.80 KB, patch)
2023-05-18 12:31 UTC, Katrin Fischer
Details | Diff | Splinter Review
Bug 33716: ILL Type Disclaimer - Staff (8.28 KB, patch)
2023-05-18 12:31 UTC, Katrin Fischer
Details | Diff | Splinter Review
Bug 33716: ILL Type Disclaimer - OPAC (8.53 KB, patch)
2023-05-18 12:31 UTC, Katrin Fischer
Details | Diff | Splinter Review
Bug 33716: Tests (7.26 KB, patch)
2023-05-18 12:31 UTC, Katrin Fischer
Details | Diff | Splinter Review
Bug 33716: (follow-up) Amend system preference descrpition and improve formatting (2.72 KB, patch)
2023-05-18 12:31 UTC, Katrin Fischer
Details | Diff | Splinter Review
Bug 33716: (follow-up) Add cancel links and update breadcrumbs (5.34 KB, patch)
2023-05-18 12:31 UTC, Katrin Fischer
Details | Diff | Splinter Review
Bug 33716: (follow-up) Move sysprefs to new Workflow sub heading (5.69 KB, patch)
2023-05-18 12:31 UTC, Katrin Fischer
Details | Diff | Splinter Review
Bug 33716: (follow-up) Move sysprefs to new Workflow sub heading (5.75 KB, patch)
2023-05-18 12:33 UTC, Katrin Fischer
Details | Diff | Splinter Review
Bug 33716: (QA follow-up) Add atomic update file (1.29 KB, patch)
2023-06-28 15:08 UTC, Pedro Amorim
Details | Diff | Splinter Review
Bug 33716: (QA follow-up) Fix copy/paste issues in Workflow.pm (1.51 KB, patch)
2023-06-28 15:08 UTC, Pedro Amorim
Details | Diff | Splinter Review
Bug 33716: (QA follow-up) Fix styling for Type_disclaimer_date and Type_disclaimer_value on 'Request details' (1.27 KB, patch)
2023-06-28 15:08 UTC, Pedro Amorim
Details | Diff | Splinter Review
Bug 33716: New ILLModuleDisclaimerByType sys pref (3.05 KB, patch)
2023-06-28 15:16 UTC, Nick Clemens (kidclamp)
Details | Diff | Splinter Review
Bug 33716: Preparation (16.86 KB, patch)
2023-06-28 15:16 UTC, Nick Clemens (kidclamp)
Details | Diff | Splinter Review
Bug 33716: ILL Type Disclaimer - Staff (8.34 KB, patch)
2023-06-28 15:16 UTC, Nick Clemens (kidclamp)
Details | Diff | Splinter Review
Bug 33716: ILL Type Disclaimer - OPAC (8.58 KB, patch)
2023-06-28 15:16 UTC, Nick Clemens (kidclamp)
Details | Diff | Splinter Review
Bug 33716: Tests (7.31 KB, patch)
2023-06-28 15:16 UTC, Nick Clemens (kidclamp)
Details | Diff | Splinter Review
Bug 33716: (follow-up) Amend system preference descrpition and improve formatting (2.78 KB, patch)
2023-06-28 15:16 UTC, Nick Clemens (kidclamp)
Details | Diff | Splinter Review
Bug 33716: (follow-up) Add cancel links and update breadcrumbs (5.39 KB, patch)
2023-06-28 15:16 UTC, Nick Clemens (kidclamp)
Details | Diff | Splinter Review
Bug 33716: (follow-up) Move sysprefs to new Workflow sub heading (5.80 KB, patch)
2023-06-28 15:16 UTC, Nick Clemens (kidclamp)
Details | Diff | Splinter Review
Bug 33716: (QA follow-up) Add atomic update file (1.35 KB, patch)
2023-06-28 15:16 UTC, Nick Clemens (kidclamp)
Details | Diff | Splinter Review
Bug 33716: (QA follow-up) Fix copy/paste issues in Workflow.pm (1.56 KB, patch)
2023-06-28 15:16 UTC, Nick Clemens (kidclamp)
Details | Diff | Splinter Review
Bug 33716: (QA follow-up) Fix styling for Type_disclaimer_date and Type_disclaimer_value on 'Request details' (1.32 KB, patch)
2023-06-28 15:16 UTC, Nick Clemens (kidclamp)
Details | Diff | Splinter Review
Bug 33716: (QA follow-up) Fix copy/paste issues in Workflow.pm and TypeDisclaimer.pm (2.15 KB, patch)
2023-06-28 15:27 UTC, Pedro Amorim
Details | Diff | Splinter Review
Bug 33716: (QA follow-up) Update z39.50 availability search in 'Request from partners' screen (2.36 KB, patch)
2023-08-07 13:02 UTC, Pedro Amorim
Details | Diff | Splinter Review
Bug 33716: (QA follow-up) Fix xt/yaml_valid.t (2.50 KB, patch)
2023-08-16 08:43 UTC, Pedro Amorim
Details | Diff | Splinter Review
Bug 33716: (QA follow-up) Fix submission when cardnumber is invalid (1.42 KB, patch)
2023-08-23 15:25 UTC, Pedro Amorim
Details | Diff | Splinter Review

Note You need to log in before you can comment on or make changes to this bug.
Description Pedro Amorim 2023-05-10 18:26:13 UTC
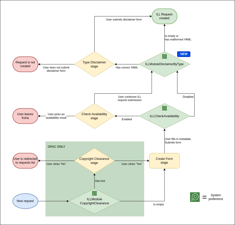
Created attachment 151027 [details]
Workflow diagram

This new feature should allow the specification of a new custom HTML message alongside a custom authorised values category to be presented to the user after the ILL request has been submitted, on both OPAC and Staff.

This should also allow for different specifications for each request type, and a fallback disclaimer if the type of the new ILL request being created does not exist in the new system preference.
Once the disclaimer is submitted, the selected value from authorised values category as well as a timestamp should be saved in the database.

To implement this, a refactor of the current ILLCheckAvailability system preference is required to make sure this new feature works in harmony, as it's also an extra step the user must take after it has submitted the create request form, but before the request has been saved in the database.

Please check the attached diagram.
Comment 1 Pedro Amorim 2023-05-10 18:57:52 UTC Comment hidden (obsolete)
Comment 2 Pedro Amorim 2023-05-10 18:57:55 UTC Comment hidden (obsolete)
Comment 3 Pedro Amorim 2023-05-10 18:57:57 UTC Comment hidden (obsolete)
Comment 4 Pedro Amorim 2023-05-10 18:58:00 UTC Comment hidden (obsolete)
Comment 5 Pedro Amorim 2023-05-10 18:58:03 UTC Comment hidden (obsolete)
Comment 6 Pedro Amorim 2023-05-12 14:44:14 UTC
Apply patches, on ktd, preparation:
- Run reset_all
- Run sh start-ill-dev.sh (copy from https://github.com/ammopt/koha-ill-dev/blob/master/start-ill-dev.sh)

Test plan:
1 Go to system preferences, check the new YAML preference ILLModuleDisclaimerByType
2 Copy the bold example YAML text into the system preference input box
3 Go to ILL Requests click "New ILL request" (Pick FreeForm if you have more than one backend installed)
4 Pick type "Journal article", enter "42" in cardnumber and a random library, create. Notice the request is created normally.
5 Go back to the system preferences, remove the "bypass: 1" line, save.
6 Repeat 3 and 4
7 Verify that a Type Disclaimer stage now exists. Verify that the text being presented is the one specified for "article" in the system preference. Submit it. 
8 Verify  that that the disclaimer value and disclaimer date have been saved as illrequestattributes for that ILL request.
9 Repeat 3 and 4 but with a different type
10 Verify that the text being presented is the one defined in "all" in the system preference
Comment 7 Pedro Amorim 2023-05-12 17:32:07 UTC
Created attachment 151146 [details] [review]
Bug 33716: New ILLModuleDisclaimerByType sys pref
Comment 8 Pedro Amorim 2023-05-12 17:32:10 UTC
Created attachment 151147 [details] [review]
Bug 33716: Preparation

New Illrequest::Workflow superclass
New Illrequest::Workflow::TypeDisclaimer
Moved Illrequest::Availability to Illrequest::Workflow::Availability

Removed check for backend capability "should_display_availability"
Instead, the check is now done for "can_create_request" backend
capability
This serves the purpose of having the backend let core know
if it can create the request or not. In other words, if the
create form has been submitted or not.
Comment 9 Pedro Amorim 2023-05-12 17:32:12 UTC
Created attachment 151148 [details] [review]
Bug 33716: ILL Type Disclaimer - Staff

Update the way Availability is handled
Add the new type disclaimer workflow operation
after Availability
Comment 10 Pedro Amorim 2023-05-12 17:32:15 UTC
Created attachment 151149 [details] [review]
Bug 33716: ILL Type Disclaimer - OPAC

Update the way Availability is handled
Add the new type disclaimer workflow operation
after Availability
Comment 11 Pedro Amorim 2023-05-12 17:32:18 UTC Comment hidden (obsolete)
Comment 12 Katrin Fischer 2023-05-18 09:37:34 UTC
Testing...
Comment 13 Katrin Fischer 2023-05-18 11:24:42 UTC
Created attachment 151388 [details] [review]
Bug 33716: New ILLModuleDisclaimerByType sys pref

Signed-off-by: Katrin Fischer <katrin.fischer.83@web.de>
Comment 14 Katrin Fischer 2023-05-18 11:24:46 UTC
Created attachment 151389 [details] [review]
Bug 33716: Preparation

New Illrequest::Workflow superclass
New Illrequest::Workflow::TypeDisclaimer
Moved Illrequest::Availability to Illrequest::Workflow::Availability

Removed check for backend capability "should_display_availability"
Instead, the check is now done for "can_create_request" backend
capability
This serves the purpose of having the backend let core know
if it can create the request or not. In other words, if the
create form has been submitted or not.

Signed-off-by: Katrin Fischer <katrin.fischer.83@web.de>
Comment 15 Katrin Fischer 2023-05-18 11:24:49 UTC
Created attachment 151390 [details] [review]
Bug 33716: ILL Type Disclaimer - Staff

Update the way Availability is handled
Add the new type disclaimer workflow operation
after Availability

Signed-off-by: Katrin Fischer <katrin.fischer.83@web.de>
Comment 16 Katrin Fischer 2023-05-18 11:24:52 UTC
Created attachment 151391 [details] [review]
Bug 33716: ILL Type Disclaimer - OPAC

Update the way Availability is handled
Add the new type disclaimer workflow operation
after Availability

Signed-off-by: Katrin Fischer <katrin.fischer.83@web.de>
Comment 17 Katrin Fischer 2023-05-18 11:24:55 UTC
Created attachment 151392 [details] [review]
Bug 33716: Tests

Signed-off-by: Katrin Fischer <katrin.fischer.83@web.de>
Comment 18 Katrin Fischer 2023-05-18 11:24:58 UTC
Created attachment 151393 [details] [review]
Bug 33716: (follow-up) Amend system preference descrpition and improve formatting

This adds some documentation for the different options presented in
the example YAML entry and improves formatting a little for better
readability of the example.

Signed-off-by: Katrin Fischer <katrin.fischer.83@web.de>
Comment 19 Katrin Fischer 2023-05-18 11:25:01 UTC
Created attachment 151394 [details] [review]
Bug 33716: (follow-up) Add cancel links and update breadcrumbs

For both staff interface and OPAC:
* Update breadcrumbs to have a new entry for the page
* Rename button From Next to submit
* Add a cancel link to back out

Signed-off-by: Katrin Fischer <katrin.fischer.83@web.de>
Comment 20 Pedro Amorim 2023-05-18 12:21:38 UTC
Created attachment 151401 [details] [review]
Bug 33716: (follow-up) Move sysprefs to new Workflow sub heading

Move ILLModuleCopyrightClearance, ILLCheckAvailability,  and ILLModuleDisclaimerByType sys prefs
Comment 21 Pedro Amorim 2023-05-18 12:27:05 UTC
Created attachment 151402 [details] [review]
Bug 33716: (follow-up) Move sysprefs to new Workflow sub heading

Move ILLModuleCopyrightClearance, ILLCheckAvailability,  and ILLModuleDisclaimerByType sys prefs
State that ILLModuleCopyrightClearance is OPAC only in its description
Correct 'bold' reference in ILLModuleDisclaimerByType description
Comment 22 Katrin Fischer 2023-05-18 12:30:58 UTC
Created attachment 151403 [details] [review]
Bug 33716: New ILLModuleDisclaimerByType sys pref

Signed-off-by: Katrin Fischer <katrin.fischer.83@web.de>
Comment 23 Katrin Fischer 2023-05-18 12:31:01 UTC
Created attachment 151404 [details] [review]
Bug 33716: Preparation

New Illrequest::Workflow superclass
New Illrequest::Workflow::TypeDisclaimer
Moved Illrequest::Availability to Illrequest::Workflow::Availability

Removed check for backend capability "should_display_availability"
Instead, the check is now done for "can_create_request" backend
capability
This serves the purpose of having the backend let core know
if it can create the request or not. In other words, if the
create form has been submitted or not.

Signed-off-by: Katrin Fischer <katrin.fischer.83@web.de>
Comment 24 Katrin Fischer 2023-05-18 12:31:04 UTC
Created attachment 151405 [details] [review]
Bug 33716: ILL Type Disclaimer - Staff

Update the way Availability is handled
Add the new type disclaimer workflow operation
after Availability

Signed-off-by: Katrin Fischer <katrin.fischer.83@web.de>
Comment 25 Katrin Fischer 2023-05-18 12:31:07 UTC
Created attachment 151406 [details] [review]
Bug 33716: ILL Type Disclaimer - OPAC

Update the way Availability is handled
Add the new type disclaimer workflow operation
after Availability

Signed-off-by: Katrin Fischer <katrin.fischer.83@web.de>
Comment 26 Katrin Fischer 2023-05-18 12:31:10 UTC
Created attachment 151407 [details] [review]
Bug 33716: Tests

Signed-off-by: Katrin Fischer <katrin.fischer.83@web.de>
Comment 27 Katrin Fischer 2023-05-18 12:31:13 UTC
Created attachment 151408 [details] [review]
Bug 33716: (follow-up) Amend system preference descrpition and improve formatting

This adds some documentation for the different options presented in
the example YAML entry and improves formatting a little for better
readability of the example.

Signed-off-by: Katrin Fischer <katrin.fischer.83@web.de>
Comment 28 Katrin Fischer 2023-05-18 12:31:16 UTC
Created attachment 151409 [details] [review]
Bug 33716: (follow-up) Add cancel links and update breadcrumbs

For both staff interface and OPAC:
* Update breadcrumbs to have a new entry for the page
* Rename button From Next to submit
* Add a cancel link to back out

Signed-off-by: Katrin Fischer <katrin.fischer.83@web.de>
Comment 29 Katrin Fischer 2023-05-18 12:31:20 UTC
Created attachment 151410 [details] [review]
Bug 33716: (follow-up) Move sysprefs to new Workflow sub heading

Move ILLModuleCopyrightClearance, ILLCheckAvailability,  and ILLModuleDisclaimerByType sys prefs
State that ILLModuleCopyrightClearance is OPAC only in its description
Correct 'bold' reference in ILLModuleDisclaimerByType description
Comment 30 Katrin Fischer 2023-05-18 12:33:07 UTC
Created attachment 151411 [details] [review]
Bug 33716: (follow-up) Move sysprefs to new Workflow sub heading

Move ILLModuleCopyrightClearance, ILLCheckAvailability,  and ILLModuleDisclaimerByType sys prefs
State that ILLModuleCopyrightClearance is OPAC only in its description
Correct 'bold' reference in ILLModuleDisclaimerByType description

Signed-off-by: Katrin Fischer <katrin.fischer.83@web.de>
Comment 31 Nick Clemens (kidclamp) 2023-06-28 12:30:24 UTC
Minor issues:
 - Missing DB update - we should add the pref with no value
 - Koha/Illrequest/Workflow.pm - some copy/paste issues (TypeDisclaimer)
 - Type_disclaimer_date and Type_disclaimer_value on 'Request details' display over the values, needs styling
Comment 32 Pedro Amorim 2023-06-28 15:08:51 UTC
Created attachment 152809 [details] [review]
Bug 33716: (QA follow-up) Add atomic update file
Comment 33 Pedro Amorim 2023-06-28 15:08:55 UTC
Created attachment 152810 [details] [review]
Bug 33716: (QA follow-up) Fix copy/paste issues in Workflow.pm
Comment 34 Pedro Amorim 2023-06-28 15:08:58 UTC
Created attachment 152811 [details] [review]
Bug 33716: (QA follow-up) Fix styling for Type_disclaimer_date and Type_disclaimer_value on 'Request details'
Comment 35 Nick Clemens (kidclamp) 2023-06-28 15:16:16 UTC
Created attachment 152813 [details] [review]
Bug 33716: New ILLModuleDisclaimerByType sys pref

Signed-off-by: Katrin Fischer <katrin.fischer.83@web.de>
Signed-off-by: Nick Clemens <nick@bywatersolutions.com>
Comment 36 Nick Clemens (kidclamp) 2023-06-28 15:16:18 UTC
Created attachment 152814 [details] [review]
Bug 33716: Preparation

New Illrequest::Workflow superclass
New Illrequest::Workflow::TypeDisclaimer
Moved Illrequest::Availability to Illrequest::Workflow::Availability

Removed check for backend capability "should_display_availability"
Instead, the check is now done for "can_create_request" backend
capability
This serves the purpose of having the backend let core know
if it can create the request or not. In other words, if the
create form has been submitted or not.

Signed-off-by: Katrin Fischer <katrin.fischer.83@web.de>
Signed-off-by: Nick Clemens <nick@bywatersolutions.com>
Comment 37 Nick Clemens (kidclamp) 2023-06-28 15:16:21 UTC
Created attachment 152815 [details] [review]
Bug 33716: ILL Type Disclaimer - Staff

Update the way Availability is handled
Add the new type disclaimer workflow operation
after Availability

Signed-off-by: Katrin Fischer <katrin.fischer.83@web.de>
Signed-off-by: Nick Clemens <nick@bywatersolutions.com>
Comment 38 Nick Clemens (kidclamp) 2023-06-28 15:16:23 UTC
Created attachment 152816 [details] [review]
Bug 33716: ILL Type Disclaimer - OPAC

Update the way Availability is handled
Add the new type disclaimer workflow operation
after Availability

Signed-off-by: Katrin Fischer <katrin.fischer.83@web.de>
Signed-off-by: Nick Clemens <nick@bywatersolutions.com>
Comment 39 Nick Clemens (kidclamp) 2023-06-28 15:16:25 UTC
Created attachment 152817 [details] [review]
Bug 33716: Tests

Signed-off-by: Katrin Fischer <katrin.fischer.83@web.de>
Signed-off-by: Nick Clemens <nick@bywatersolutions.com>
Comment 40 Nick Clemens (kidclamp) 2023-06-28 15:16:28 UTC
Created attachment 152818 [details] [review]
Bug 33716: (follow-up) Amend system preference descrpition and improve formatting

This adds some documentation for the different options presented in
the example YAML entry and improves formatting a little for better
readability of the example.

Signed-off-by: Katrin Fischer <katrin.fischer.83@web.de>
Signed-off-by: Nick Clemens <nick@bywatersolutions.com>
Comment 41 Nick Clemens (kidclamp) 2023-06-28 15:16:31 UTC
Created attachment 152819 [details] [review]
Bug 33716: (follow-up) Add cancel links and update breadcrumbs

For both staff interface and OPAC:
* Update breadcrumbs to have a new entry for the page
* Rename button From Next to submit
* Add a cancel link to back out

Signed-off-by: Katrin Fischer <katrin.fischer.83@web.de>
Signed-off-by: Nick Clemens <nick@bywatersolutions.com>
Comment 42 Nick Clemens (kidclamp) 2023-06-28 15:16:33 UTC
Created attachment 152820 [details] [review]
Bug 33716: (follow-up) Move sysprefs to new Workflow sub heading

Move ILLModuleCopyrightClearance, ILLCheckAvailability,  and ILLModuleDisclaimerByType sys prefs
State that ILLModuleCopyrightClearance is OPAC only in its description
Correct 'bold' reference in ILLModuleDisclaimerByType description

Signed-off-by: Katrin Fischer <katrin.fischer.83@web.de>
Signed-off-by: Nick Clemens <nick@bywatersolutions.com>
Comment 43 Nick Clemens (kidclamp) 2023-06-28 15:16:36 UTC
Created attachment 152821 [details] [review]
Bug 33716: (QA follow-up) Add atomic update file

Signed-off-by: Nick Clemens <nick@bywatersolutions.com>
Comment 44 Nick Clemens (kidclamp) 2023-06-28 15:16:38 UTC
Created attachment 152822 [details] [review]
Bug 33716: (QA follow-up) Fix copy/paste issues in Workflow.pm

Signed-off-by: Nick Clemens <nick@bywatersolutions.com>
Comment 45 Nick Clemens (kidclamp) 2023-06-28 15:16:41 UTC
Created attachment 152823 [details] [review]
Bug 33716: (QA follow-up) Fix styling for Type_disclaimer_date and Type_disclaimer_value on 'Request details'

Signed-off-by: Nick Clemens <nick@bywatersolutions.com>
Comment 46 Pedro Amorim 2023-06-28 15:27:58 UTC
Created attachment 152826 [details] [review]
Bug 33716: (QA follow-up) Fix copy/paste issues in Workflow.pm and TypeDisclaimer.pm

Signed-off-by: Nick Clemens <nick@bywatersolutions.com>
Comment 47 Pedro Amorim 2023-06-28 15:28:11 UTC
I squashed more minor comment updates to the copy/paste fixes patch and kept your signature in it Nick. Thanks for looking at this!
Comment 48 Nick Clemens (kidclamp) 2023-06-28 15:28:56 UTC
(In reply to Pedro Amorim from comment #47)
> I squashed more minor comment updates to the copy/paste fixes patch and kept
> your signature in it Nick. Thanks for looking at this!

Yeah, nice catch ;-)
Comment 49 Katrin Fischer 2023-06-30 18:36:27 UTC
Thank you, Nick :)
Comment 50 Pedro Amorim 2023-08-07 13:02:46 UTC
Created attachment 154305 [details] [review]
Bug 33716: (QA follow-up) Update z39.50 availability search in 'Request from partners' screen

Test plan:
- Enable ILLCheckAvailability;
- Enable ILLModule and install FreeForm
- Update partner_code in koha-conf.xml to match the patron category being used ('IL' if on k-t-d)
- Install and configure z39.50 availability plugin, link it to the patron ID ('16' if on k-t-d)
- Add a valid e-mail address to the patron of 'IL' category
- Create a new ILL request and go to 'Manage request' screen
- Click 'Place request with partners' notice the label 'Partners available for searching: none'
- Apply patch and refresh, notice a 'Search selected partners' button now shows up after you select the partner from the list

This is a fix for a regression caused by the rest of the code in this bug. I'm submitting this here since this has not yet been pushed and the fix is quite self-explanatory
Comment 51 Pedro Amorim 2023-08-16 08:43:46 UTC
Created attachment 154454 [details] [review]
Bug 33716: (QA follow-up) Fix xt/yaml_valid.t

Test plan: Run
prove -vv xt/yaml_valid.t
Comment 52 Pedro Amorim 2023-08-23 15:25:39 UTC
Created attachment 154714 [details] [review]
Bug 33716: (QA follow-up) Fix submission when cardnumber is invalid

Issue that this patch fixes:
1) Enable ILLmodule and install FreeForm, run:
bash <(curl -s https://raw.githubusercontent.com/ammopt/koha-ill-dev/master/start-ill-dev.sh)
2) Copy the example YAML text into the system preference input box
3) Create a new FreeForm request and enter a duff borrowernumber e.g. '11111111111111'
4) Click 'Create'. Submit the type disclaimer stage.
5) Notice there's an error
6) Apply this patch.
7) Repeat steps 3 and 4. Verify that the correct 'The borrower details you entered are invalid' error message is displayed instead of the error in 5).
Comment 53 Tomás Cohen Arazi (tcohen) 2023-09-19 19:35:25 UTC
Pushed to master for 23.11.

Nice work everyone, thanks!
Comment 54 Fridolin Somers 2023-09-21 06:24:05 UTC
New feature not pushed to 23.05.x
Comment 55 Caroline Cyr La Rose 2024-07-16 19:23:10 UTC
I don't use the ILL module, so I hope I described this correctly...
Comment 56 Pedro Amorim 2024-07-17 08:20:15 UTC
(In reply to Caroline Cyr La Rose from comment #55)
> I don't use the ILL module, so I hope I described this correctly...

I've taken a quick look. I think it describes it accurately and clearly. Thank you!
Comment 57 Caroline Cyr La Rose 2024-07-17 14:24:14 UTC
(In reply to Pedro Amorim from comment #56)
> (In reply to Caroline Cyr La Rose from comment #55)
> > I don't use the ILL module, so I hope I described this correctly...
> 
> I've taken a quick look. I think it describes it accurately and clearly.
> Thank you!

Thanks for checking Pedro!